黑洞资源笔记
-
- DeepMind 写的一篇论文:Formal Algorithms for Transformers,试图用精确的数学概念和伪代码算法来解释所有 Transformer 类的机器学习算法和训练算法,其中以 OpenAI 的 GPT3 和 DeepMind 自己的 Gopher 为例
用一句话总结大致就是: 以词汇表为集合空间的 token 序列概率分布预测矩阵叠加注意力 musk 的向量计算,其中还会用到稀疏结构 - TurboPilot:本地部署的基于llama.cpp大模型的编程助手
-
- esProc:一款开源的数据分析引擎。拥有低代码、高性能、轻量级和全功能的特点,相较于传统 SQL 技术,使用 esProc SPL 可以显著降低整体应用成本。
由于 SPL 面向结构化和半结构化数据,因此还可用作分析型数据库和数据计算中间件,应用于线下跑批和在线查询场景。
其独创的 SPL 语法使编码更简单且运行效率更高。技术特性包括:算法引擎、存储引擎、多源混算、并行框架、敏捷语法、嵌入集成、数据固化和实时数据。
SPL 支持多数据源混合计算,可无缝集成到应用中,具备良好的集成性和轻量级特性。在性能、开发效率、灵活性和资源节约等方面具有显著优势。 - 在使用 ChatGPT 或 Midjourney 时,经常要使用各种 Prompt(提示词)跟 AI 进行交互,于是有设计师做了一款Prompt编辑器。
该工具可以把 AIGC 提示词可视化,并提供在线编辑功能,主要包含以下特性:
显示英文提示词的中文翻译;
翻译输入的中文提示词到英文(因为 Midjourney 仅支持英文提示词);
为提示词进行分类(普通、样式、质量、命令);
轻松的排序、隐藏提示词;
把提示词可视化结果导出为图片;
常用提示词词典;
通过 Notion 管理提示词词典。
OpenPromptStudio | github | #工具 -
-
-
- 国外一群开发者比拼,看谁能创造出世界上最差的音量控制界面(看评论区)
-
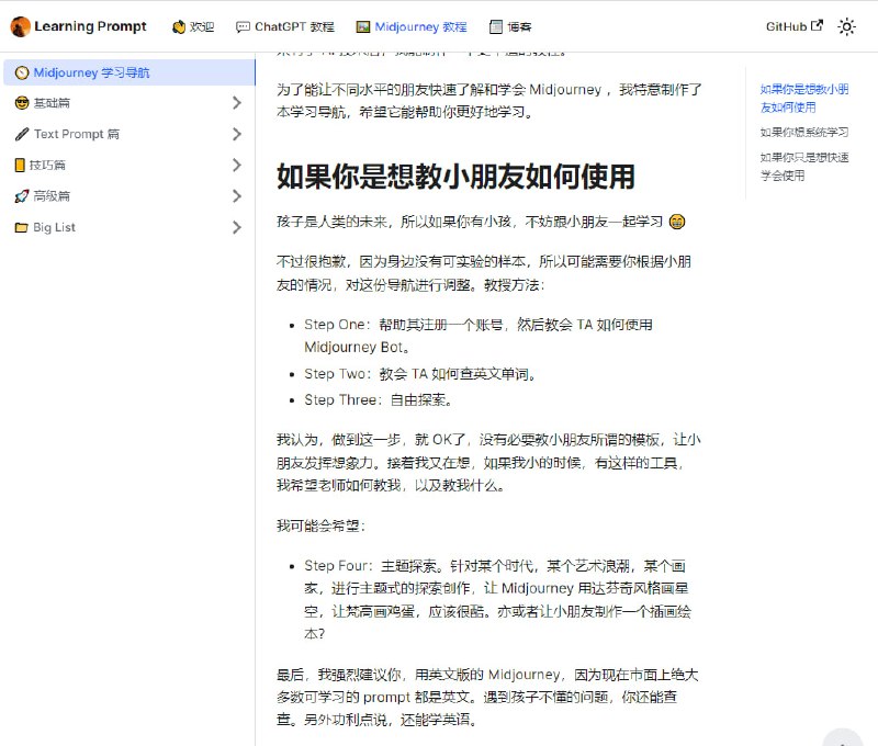
- Midjourney 中文教程:Midjourney 学习导航 | #教程
作为目前最火的 AI 绘图工具,Midjourney 相对其他同类产品,更容易上手,学习成本更低,生成的图像内容也颇为丰富与逼真。
Midjourney 的学习,主要划分为以下几部分:
1、Midjourney 基础入门(熟悉工具使用);
2、善用 Prompt 对图像进行调节;
3、通过高阶参数对图像进行定制。
为了能让不同水平的朋友快速了解和学会 Midjourney ,国内一位开发者制作了 Midjourney 学习导航这门教程,希望它能帮助你更好地学习。 - 视觉错觉研究者Akiyoshi Kitaoka的作品,能看到作者的脸
- Jami:一款私密的自由聊天软件,消息端到端加密,注册不需要任何个人信息,消息没有经过服务器中转。
-