12:56 · Nov 25, 2022 · Fri 二维码工作原理 | blog Typefully QR codes | Dan Hollick Ever wondered how a QR code works? No, me neither but it's low-key fascinating.(Warning, there is some extremely nerdy shit here.👇 )
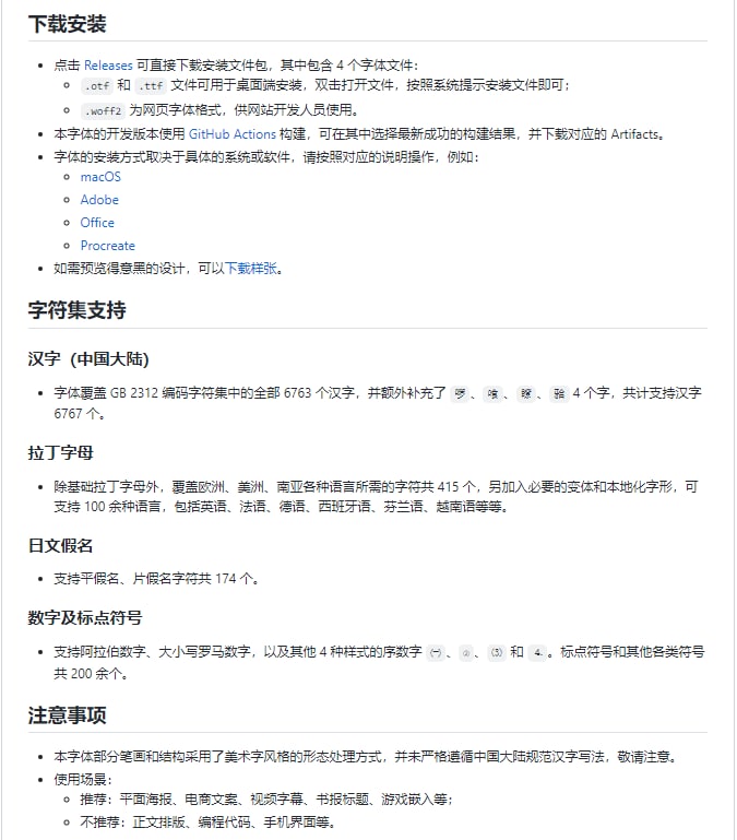
12:40 · Nov 25, 2022 · Fri × 得意黑是一款在人文观感和几何特征中寻找平衡的中文黑体。整体字身窄而斜,细节融入了取法手绘美术字的特殊造型。字体支持简体中文常用字(覆盖 GB 2312 编码字符集)、拉丁字母、日文假名、阿拉伯数字和各类标点符号。smiley-sans | #字体
12:32 · Nov 25, 2022 · Fri × × 这个GitHub Repo搜集了大部分黑五打折的App和课程。Awesome Black Friday / Cyber Monday Deals - 2022
07:07 · Nov 25, 2022 · Fri × 机器学习数学 — 包含辅助资源的基本指南在本指南中,你将找到与辅助资源相关的简短说明,这些资源以数学方式严格介绍重要概念,以帮助获得学习机器学习、深度学习和 AI 的先决条件知识。Blog | #指南 #机器学习
07:04 · Nov 25, 2022 · Fri 如何建立强大的数据科学组合(新手指南)本指南将解释通过项目构建投资组合的重要性,并提供给你打开大门的事实提示。Blog | 自学数据科学(资源)| #指南 #数据科学 Medium How to Build a Strong Data Science Portfolio Building a portfolio is a great learning opportunity and quite effective for showcasing your technical expertise. [Updated]
06:51 · Nov 25, 2022 · Fri × × × 将1TB 的文件从 OneDrive 迁移到 Nextcloud。| 博文这篇文章记录了作者寻找比Microsoft OneDrive更好的云存储提供商并将其所有的云文件迁移到那里的过程。