Skip to main content

黑洞资源笔记

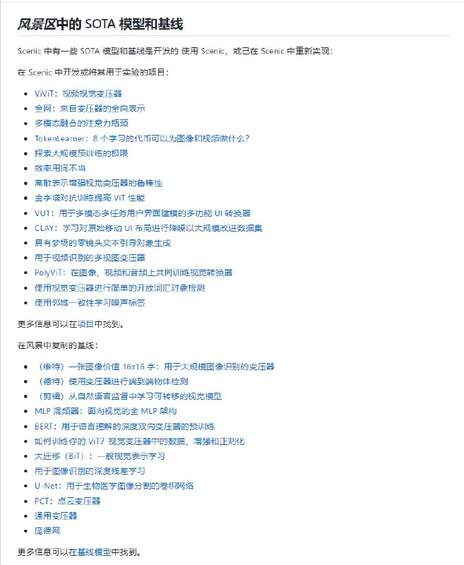
  1. 用于加速机器学习和深度学习模型的轻量开源库,可优化、编译和部署模型到目标CPU和GPU设备,只需一行代码

    voltaML
  2. 史上最强安卓抓包/逆向/HOOK & 云手机/自动化辅助框架

    这是一个用于安卓逆向及自动化的辅助框架,它以编程化的接口大幅减少你的手动操作,你将不再需要关心琐碎的问题。通过它,你可以获得:

    ●零依赖,只需 root 即可
    ●支持安卓 6.0 (M, API 23) - 13 (T, API 33)
    ●极其简单的调用,封装了大量常用接口,你只需要会写 Python
    ●只要有网即可连接任意地方运行了 lamda 的设备
    ●完全网络化,脱离 USB 数据线/USB HUB 等实体连接
    ●不会给现有运行环境增加任何可被检测的特征
    ●大大降低门槛以及闲杂琐事上的时间成本
    ●7*24 小时的稳定性
    ●支持标准游戏/AVD模拟器及真机、云手机,全架构
    ●可完美内置于安卓系统
    ●无线连接内置 root 权限的 WIFI ADB
    ●支持 OpenVPN 可实现全局/非全局的 VPN
    ●支持 http/socks5 代理,可实现设置系统级别/单个应用级别的代理
    ●支持 UDP 协议代理(socks5 UDP 模式)
    ●支持 OpenVPN 与代理共存
    ●可通过接口轻松设置中间人证书,配合 http/socks5 代理实现中间人流量分析
    ●通过 frida 暴露内部 Java/JNI 接口(类 virjar/sekiro 但基于 frida)
    ●UI自动化,通过接口实现自动化操作
    ●设备状态/资源消耗读取
    ●大文件上传下载
    ●WEB 端文件上传下载
    ●唤起应用的 Activity
    ●前后台运行 shell 命令,授予撤销应用权限等
    ●系统配置/属性读取修改
    ●内置 frida, IDA 7.5 server 等工具
    ●可使用 ssh 登录设备终端
    ●内置 crontab 定时任务
    ●内置 Python3.9 及部分常用模块
    ●WIFI 远程桌面(web)
    同时,tools/ 目录下还包含了一些常用的脚本以及开箱即用的服务。

    lamda | #框架
  3. Twitter离职员工哪去了?——过去90天里,超过500名员工在与埃隆•马斯克的官司中离开了Twitter,据LinkedIn的数据显示,其中许多员工跳槽到Google和Meta等大型科技公司,马斯克曾表示,如果完成收购Twitter,将裁员75% | 详情 Meta and Google are snapping up Twitter employees as Elon Musk plays a game of will-he-won't-he with the company
  4. 运行时超轻量,高效,移植简单的深度学习模型

    MegCC 是一个面向推理的深度学习模型编译器,具有如下特点:

    极其轻量的运行时库 :只编译 mobilenetv1 模型进行推理情况下,strip 符号后,整个运行时二进制大小只有 81KB 。
    高性能 :Arm 上的每一个 Kernel 都是经过人工精心调优的,同样的模型,性能比 MegEngine 好 。
    方便移植:运行时所有 Code 都是纯 C 代码,可以方便在 Arm,X86,裸板中进行移植。
    低内存使用,快启动:模型编译期间会进行内存规划,尽可能的复用内存,并进行静态绑定,减少运行时开销。

    MegCC 主要由两部分组成:

    编译器:负责将模型进行编译,优化,最终生成新模型和对应的 Kernels
    runtime 运行时:运行时需要和生成的 Kernels 结合在一起进行编译,编译完成之后可以加载编译器生成的模型,并计算输出结果
    MegCC 模型编译器是基于 MLIR 框架构建起来的,使用 MLIR 的 IR 进行图优化,内存规划以及 Kernel 生成,目前 MegCC 生成的 Kernel 大多数都是 基于人工优化之后写好的模板生成的。MegCC 支持多种场景的模型编译,不仅仅包含静态 shape 编译,而且还支持动态 shape 的编译,多个模型同时编译,以及同一个模型多种 shape 同时编译,另外为了获得极致的最小运行时库,还提供必要的纯 C 形式的 CV 算子生成。

    模型编译完成之后,MegCC 会生成两个产物,分别是:

    优化之后的新模型: 这个模型里面包含整个计算图的信息,以及每一个 Operator 运行时的内存规划信息,输入输出信息,计算 Kernel 的信息
    运行这些模型对应的 Kernel:上面模型运行时候需要的所有高性能 Kernel 的集合。
    MegCC runtime 会在运行时会加载生成的模型,并调用生成的高性能 Kernel 进行计算,并输出计算结果,目前测试一个可以高效运行 mobilenetv1 的可执行文件大小仅仅只需要 81KB。

    MegCC 现在支持的平台处理器平台有 Arm64/ArmV7/X86/risc-v/单片机, 所有支持的 Operator 列表见:operator lists.

    MegCC