Skip to main content

黑洞资源笔记

  1. 用于加速机器学习和深度学习模型的轻量开源库,可优化、编译和部署模型到目标CPU和GPU设备,只需一行代码

    voltaML
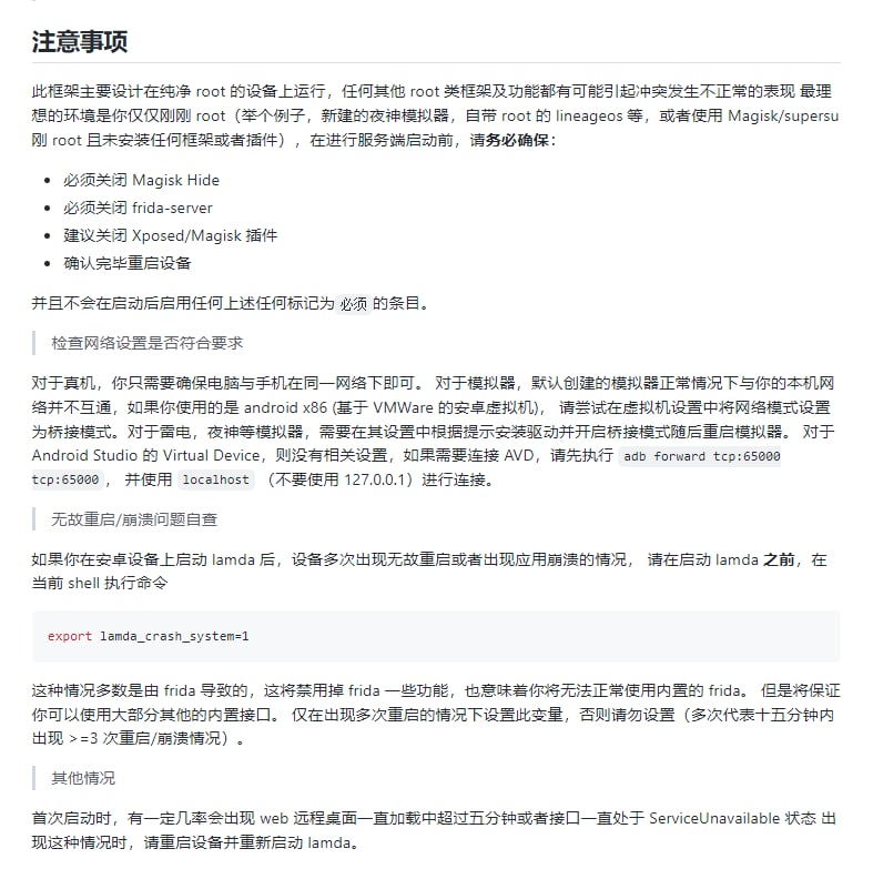
  2. 史上最强安卓抓包/逆向/HOOK & 云手机/自动化辅助框架

    这是一个用于安卓逆向及自动化的辅助框架,它以编程化的接口大幅减少你的手动操作,你将不再需要关心琐碎的问题。通过它,你可以获得:

    ●零依赖,只需 root 即可
    ●支持安卓 6.0 (M, API 23) - 13 (T, API 33)
    ●极其简单的调用,封装了大量常用接口,你只需要会写 Python
    ●只要有网即可连接任意地方运行了 lamda 的设备
    ●完全网络化,脱离 USB 数据线/USB HUB 等实体连接
    ●不会给现有运行环境增加任何可被检测的特征
    ●大大降低门槛以及闲杂琐事上的时间成本
    ●7*24 小时的稳定性
    ●支持标准游戏/AVD模拟器及真机、云手机,全架构
    ●可完美内置于安卓系统
    ●无线连接内置 root 权限的 WIFI ADB
    ●支持 OpenVPN 可实现全局/非全局的 VPN
    ●支持 http/socks5 代理,可实现设置系统级别/单个应用级别的代理
    ●支持 UDP 协议代理(socks5 UDP 模式)
    ●支持 OpenVPN 与代理共存
    ●可通过接口轻松设置中间人证书,配合 http/socks5 代理实现中间人流量分析
    ●通过 frida 暴露内部 Java/JNI 接口(类 virjar/sekiro 但基于 frida)
    ●UI自动化,通过接口实现自动化操作
    ●设备状态/资源消耗读取
    ●大文件上传下载
    ●WEB 端文件上传下载
    ●唤起应用的 Activity
    ●前后台运行 shell 命令,授予撤销应用权限等
    ●系统配置/属性读取修改
    ●内置 frida, IDA 7.5 server 等工具
    ●可使用 ssh 登录设备终端
    ●内置 crontab 定时任务
    ●内置 Python3.9 及部分常用模块
    ●WIFI 远程桌面(web)
    同时,tools/ 目录下还包含了一些常用的脚本以及开箱即用的服务。

    lamda | #框架
  3. Twitter离职员工哪去了?——过去90天里,超过500名员工在与埃隆•马斯克的官司中离开了Twitter,据LinkedIn的数据显示,其中许多员工跳槽到Google和Meta等大型科技公司,马斯克曾表示,如果完成收购Twitter,将裁员75% | 详情 Meta and Google are snapping up Twitter employees as Elon Musk plays a game of will-he-won't-he with the company
  4. 运行时超轻量,高效,移植简单的深度学习模型

    MegCC 是一个面向推理的深度学习模型编译器,具有如下特点:

    极其轻量的运行时库 :只编译 mobilenetv1 模型进行推理情况下,strip 符号后,整个运行时二进制大小只有 81KB 。
    高性能 :Arm 上的每一个 Kernel 都是经过人工精心调优的,同样的模型,性能比 MegEngine 好 。
    方便移植:运行时所有 Code 都是纯 C 代码,可以方便在 Arm,X86,裸板中进行移植。
    低内存使用,快启动:模型编译期间会进行内存规划,尽可能的复用内存,并进行静态绑定,减少运行时开销。

    MegCC 主要由两部分组成:

    编译器:负责将模型进行编译,优化,最终生成新模型和对应的 Kernels
    runtime 运行时:运行时需要和生成的 Kernels 结合在一起进行编译,编译完成之后可以加载编译器生成的模型,并计算输出结果
    MegCC 模型编译器是基于 MLIR 框架构建起来的,使用 MLIR 的 IR 进行图优化,内存规划以及 Kernel 生成,目前 MegCC 生成的 Kernel 大多数都是 基于人工优化之后写好的模板生成的。MegCC 支持多种场景的模型编译,不仅仅包含静态 shape 编译,而且还支持动态 shape 的编译,多个模型同时编译,以及同一个模型多种 shape 同时编译,另外为了获得极致的最小运行时库,还提供必要的纯 C 形式的 CV 算子生成。

    模型编译完成之后,MegCC 会生成两个产物,分别是:

    优化之后的新模型: 这个模型里面包含整个计算图的信息,以及每一个 Operator 运行时的内存规划信息,输入输出信息,计算 Kernel 的信息
    运行这些模型对应的 Kernel:上面模型运行时候需要的所有高性能 Kernel 的集合。
    MegCC runtime 会在运行时会加载生成的模型,并调用生成的高性能 Kernel 进行计算,并输出计算结果,目前测试一个可以高效运行 mobilenetv1 的可执行文件大小仅仅只需要 81KB。

    MegCC 现在支持的平台处理器平台有 Arm64/ArmV7/X86/risc-v/单片机, 所有支持的 Operator 列表见:operator lists.

    MegCC
  5. 全栈机器学习工程课程列表

    这是来自伯克利、哈佛、斯坦福和麻省理工学院等顶尖大学的可公开访问的机器学习专家的精选列表。它还包括来自大型和经验丰富的公司的机器学习项目案例研究。该列表按主题和专业领域细分。Python 是首选语言,因为它涵盖了端到端的机器学习工程。

    项目地址 | #机器学习