Skip to main content

黑洞资源笔记

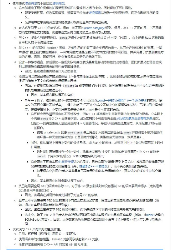
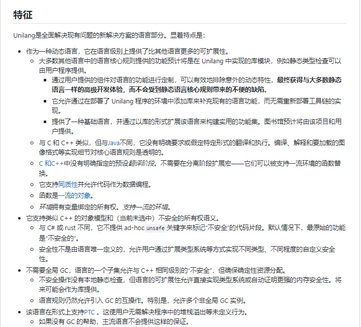
  1. Unilang 是一个通用的编程语言项目,旨在适应更有效、更灵活的桌面环境应用程序开发。

    为了保持通用性,Unilang 不提供 GUI 功能作为内置功能,而是通过库提供相关的 API。在目前的计划中,Unilang 将支持基于 Qt 的绑定库,以简化一些现有桌面应用程序项目的过渡。Unilang的语言设计保持了足够的抽象能力和可扩展性,未来可以直接实现GUI框架。

    unilang
  2. YATO,一个用于文本分析的开源 Python 库。特别是,YATO专注于序列标注和序列分类任务,包括广泛的基础 NLP 任务,例如词性标注、分块、NER、CCG 超标注、情感分析和句子分类。YATO可以通过用户友好的配置和集成 SOTA 预训练的语言模型,例如 BERT,来设计基于 RNN 和 Transformer 的特定模型。

    YATO是一个基于 PyTorch 的框架,可以灵活选择输入特征和输出结构。使用YATO设计神经序列模型完全可以通过配置文件进行配置,不需要任何代码工作。

    其之前的版本NCRF++已被 ACL 2018 接受为演示论文。基于NCRF++的深度实验报告被 COLING 2018 接受为最佳论文。

    与NCRF++相比, YATO的亮点在于对 Pre-trained Language Model 和句子分类任务的支持。

    YATO | #机器学习 #框架
  3. 窥探原理:手写一个JavaScript打包器

    作为一个前端开发人员,我们花费大量的时间去处理 webpack、gulp 等打包工具,将高级 JavaScript 项目打包成更复杂、更难以解读的文件包,运行在浏览器中,那么理解 JavaScript 打包机制就很必要,它帮助你更好的调试项目、更快的定位问题产生的问题,并且帮助你更好的理解、使用 webpack 等打包工具。
    在这章你将会深入理解 JavaScript 打包器是什么,它的打包机制是什么?解决了什么问题?如果你理解了这些,接下来的 webpack 优化就会很简单。| 详文

    答疑需要先关注再加微信,你们爱加不加,我只做推荐。别说我收了什么广告费,压根不认识
  4. iPhone14Pro紫色版被曝存在工艺缺陷

    据IT之家消息称,一些用户抱怨iPhone14Pro在充电时随机重启。该问题在8天前已经出现,包括使用MagSafe或Lightning线缆充电。

    也有用户称,“这种情况仅在电池充电 90-95%(尤其是93%)并且手机处于空闲状态时才会发生。到目前为止,唯一能做的事情(截至目前两晚没有重新启动)是禁用后台应用程序刷新。”

    还有大量用户称,收到苹果iPhone14Pro/Max国行Bug卡槽版:只能使用单SIM卡。

    当然,这可能还不是最严重的问题,有不少网友也遇到一个更严重的问题:紫色版本的iPhone14Pro后壳会掉漆。